Basic comparison between Python async and sync function
Something crucial about Python functions.
Async operation will really speed up your code for blocking I/O operations or network requests. But it requires to work carefully with "event loop," and code might get complicated.
Synchronous/Blocking IO
Sequential execution
In synchronous operations, everything is simple: you have a code that is working step by step on each operation; your resources are blocked until that operation will not return control to the program.

Asynchronous execution
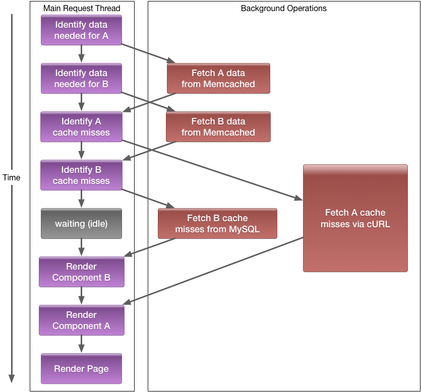
All Python code executes in the main request thread, but the main advantage of the asynchronous operation is:
- that I/O does not block it, and
- multiple I/O or other async tasks can execute concurrently.
Usually, 90% of the programming time spends on I/O, database, network operations.

The reordering of different task instructions in this way allows you to hide I/O latency. So while one task is currently sitting at an I/O instruction (e.g., waiting for data), another task's instruction, with hopefully less latency, can execute in the meantime.
Test results
- sync: python 2.7.10 + requests library;
- async: python 3.6 + iohttp with asyncio;
- loop script: python test.
1 request
sync:
sync$ time python test.py > /dev/null0.107u 0.051s 0:00.64 23.4% 0+0k 0+0io 0pf+0wasync:
async$ time python test.py > /dev/null0.195u 0.049s 0:00.68 30.8% 0+0k 0+0io 0pf+0wFor one request we won't see any big difference and sometimes async operation can take even more time to execute, but let's check out 10 iterations.
sync:
sync$ time python test.py 10 > /dev/null0.451u 0.065s 0:05.50 9.2% 0+0k 0+0io 0pf+0wasync:
async$ time python test.py 10 > /dev/null0.218u 0.031s 0:01.77 13.5% 0+0k 0+0io 0pf+0wHere we can see that async execution finished in 2 sec versus a traditional method that finished in 6 sec.
1000 requests
sync:
sync$ time python test.py 1000 > /dev/null37.998u 1.166s 9:31.52 6.8% 0+0k 0+0io 277pf+0wasync:
async$ time python test.py 1000 > /dev/null2.221u 0.231s 2:03.71 1.9% 0+0k 49+0io 695pf+0wAlmost 10 min vs 2 min.
Now, let's say we have a real application with millions of requests per day. The payoff is obvious.




